Esp+реле+mqtt+mdm

Использование системы в различных ситуациях, вопросы программирования сценариев.

Модератор: immortal

yden
Сообщения: 141
Зарегистрирован: Пн авг 22, 2016 10:03 am

Re: Esp+реле+mqtt+mdm

Сообщение yden »

ZyaK писал(а): Пт апр 06, 2018 12:54 pm Если была команда на включение /отключение реле со стороны MJD за это отвечает функция КолБэк

Код: Выделить всё

void callback(char* topic, uint8_t* payload, unsigned int length){
  //Serial.print("Message arrived [");
  //Serial.print(topic);
  //Serial.print("  ");
  String strTopic = String(topic);
  String strPayload = String((char*)payload);
  for (unsigned int i = 0; i < length; i++) {
  //Serial.print((char)payload[i]);
  }
  //Serial.println();
  if (strTopic == "ESP02/r_1") {
    if ((char)payload[0] == '0') {
      Status1 = false;
      regim1 = 0;
    }
    else if ((char)payload[0] == '1') {
      Status1 = true;
      regim1 = 1;
    }
  }
  
которая меняет состояние переменной "режим1"
дальше после ЕСП у меня стоит сдвиговый регистр с защелкой чтоб расширить количество выходов, данные в него засылаются вот так

Код: Выделить всё

Dannie = (regim1<<7)|(regim2<<6)|(regim3<<5)|(regim4<<4)|(regim5<<3)|(regim6<<2)|(regim7<<1)|(regim8);
  Dannie = ~Dannie;
  digitalWrite(latch, LOW);
  shiftOut(data, clk, LSBFIRST, Dannie);
  digitalWrite(latch, HIGH);
переменная "РежимХ" может меняться как при получении команды с Мажордома также и при нажатии кнопки, далее отправляется обратная команда в мажордом об изменении состояния и все ражимы 8 релюх засылаются в сдвиговый регистр, после чего защелкиваются и релюхи включаются.
Нет, сторона esp мне понятна. Мне mqtt на mdm интересна.
ZyaK
Сообщения: 419
Зарегистрирован: Вт окт 24, 2017 2:01 pm
Откуда: Ижевск

Re: Esp+реле+mqtt+mdm

Сообщение ZyaK »

А что там интересного может быть?
создаётся объект класса Реле или Свет как угодно
далее у него создаются свойства и методы
а потом конкретный объект и его свойство привязывается к конкретному пакету MQTT у меня привязано свойство Статус, соответственно или 1 или 0
вроде и всё, ничего сложного, или в чем вопрос?
PI2 + MQTT + 5 ESP8266 + Atmega16
simprint
Сообщения: 17
Зарегистрирован: Сб сен 08, 2018 10:22 am

Re: Esp+реле+mqtt+mdm

Сообщение simprint »

у меня вопрос! объясните пожалуйста на пальцах как сделать обратную связь с релюшкой? прошивка с wifi-iot, создал кнопку которая ее дергает по get, но например если голосом ее выключить, то кнопка будет оставаться в положении вкл, а реле выключится
Нетбук dns + Ubuntu Server 16.04 + MJD + ESP32 + Wifi-IOT
ZyaK
Сообщения: 419
Зарегистрирован: Вт окт 24, 2017 2:01 pm
Откуда: Ижевск

Re: Esp+реле+mqtt+mdm

Сообщение ZyaK »

simprint писал(а): Вс сен 16, 2018 8:30 pm прошивка с wifi-iot, кнопка будет оставаться в положении вкл, а реле выключится
не пробовал даже вайфай иот ни разу, потому не могу сказать что там и как
не удовлетворяет он моим потребностям, у меня 8 реле и 8 физических выключателей на 1 ЕСПи висит
PI2 + MQTT + 5 ESP8266 + Atmega16
simprint
Сообщения: 17
Зарегистрирован: Сб сен 08, 2018 10:22 am

Re: Esp+реле+mqtt+mdm

Сообщение simprint »

ZyaK писал(а): Пн сен 17, 2018 12:12 pm
simprint писал(а): Вс сен 16, 2018 8:30 pm прошивка с wifi-iot, кнопка будет оставаться в положении вкл, а реле выключится
не пробовал даже вайфай иот ни разу, потому не могу сказать что там и как
не удовлетворяет он моим потребностям, у меня 8 реле и 8 физических выключателей на 1 ЕСПи висит
А можешь подробнее про схему подключения рассказать? Я тоже хочу сделать освещение в квартире через esp, но не могу никак сообразить как соединить простой выключатель с реле.
Нетбук dns + Ubuntu Server 16.04 + MJD + ESP32 + Wifi-IOT
Jilber
Сообщения: 719
Зарегистрирован: Ср май 03, 2017 7:41 pm

Re: Esp+реле+mqtt+mdm

Сообщение Jilber »

Можно например подключить кнопку без фиксации к такому модулю вместо геркона:
SPOILERSPOILER_SHOW
Выключатель.jpg
Выключатель.jpg (17.42 КБ) 3830 просмотров
Геркон.jpg
Геркон.jpg (30.17 КБ) 3830 просмотров
Сам модуль думаю вполне можно разместить в подрозетнике за выключателем. К ESP можно подключить даже без пайки обычными dupont-проводами.
ZyaK
Сообщения: 419
Зарегистрирован: Вт окт 24, 2017 2:01 pm
Откуда: Ижевск

Re: Esp+реле+mqtt+mdm

Сообщение ZyaK »

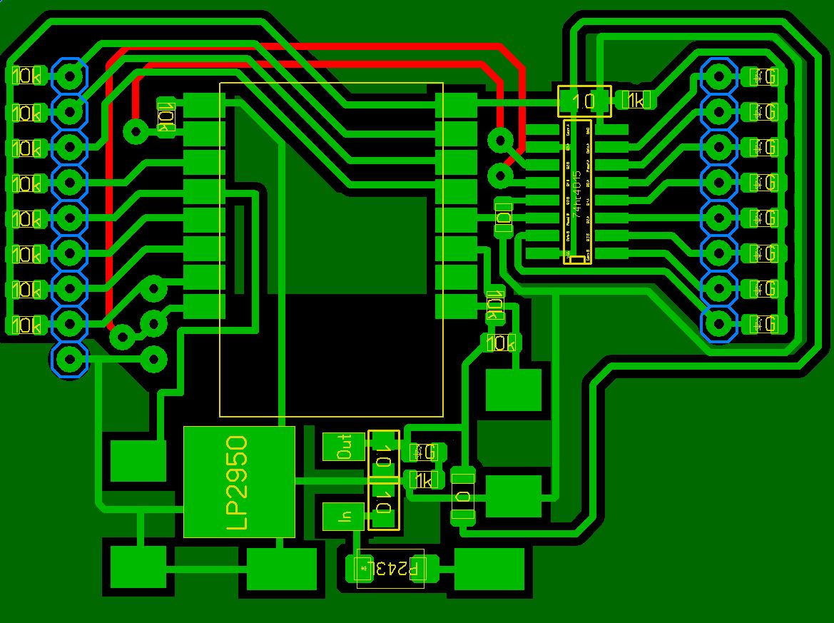
simprint писал(а): Пн сен 17, 2018 3:30 pm А можешь подробнее про схему подключения рассказать? Я тоже хочу сделать освещение в квартире через esp, но не могу никак сообразить как соединить простой выключатель с реле.
Плата выглядит как то так, слева пины на вход кнопок(на землю садятся когда замкнуты), справа сдвиговый регистр с защёлкой( не до SPI )
по середине снизу 2 стабилизатора друг на друге LP2950-3.3, 2 потому, что они есть, а один не тянет по току :)
слева и справа от стабилизаторов 2 кнопки программирование и ресет
и отдельно стоящие 3 пина это uart.
отправка чего либо в уарт отключена, т.к. пины заняты
выходы с регистра идут уже на управление релейным модулем 8 канальным.
алгоритм работы простой
регулярно на регистр засылаются 8 переменных со сдвигом, потом подаётся сигнал на защёлку и на выходах регистра устанавливается нужный уровень.
постоянно происходят опросы входных пинов, так же MQTT
данные в мажордом отправляются только при изменении с физического выключателя
Вложения
esp.JPG
esp.JPG (185.91 КБ) 3805 просмотров
PI2 + MQTT + 5 ESP8266 + Atmega16
Ответить