Китайские светодиодные светильники. Кто-нить подключался?

Подключение исполнительных устройств, датчиков, контроллеров.

Модератор: immortal

Дмитрий Иванов
Сообщения: 84
Зарегистрирован: Вс фев 28, 2016 11:36 pm

Китайские светодиодные светильники. Кто-нить подключался?

Сообщение Дмитрий Иванов »

Всем привет! Приобрел светодиодный светильник, типа Feron Diamond 60Вт.
SPOILERSPOILER_SHOW
Изображение
Аналогичных полно. Внутри светодиоды (около 600шт) холодного и теплого оттенка. Расположены на нескольких алюминиевых платах без токоограничивающих резисторов и подключены к двум каналам драйвера (теплый/холодный). Есть ИК пульт. С пульта можно менять яркость, температуру и т.п.
Существенный минус - не запоминает настройки и, если обесточить, а потом включить, то загорается или холодным или теплым на полную катушку. Поэтому надо интегрировать с умным домом однозначно.

Думал просто подключить это дело к отдельному контроллеру (например, ESP8266). Добрался до платы, а там на компонентах маркировка затерта.
SPOILERSPOILER_SHOW
Изображение
Изображение
Можно, конечно сделать через ИК приемник, но вот это не запоминание последнего состояния все портит. И если пропадет на время ночью электричество, то не обесточенный полностью девайс вспыхнет на всю катушку...
Второй вариант - разобраться с существующей схемой и третий вариант с нуля собирать свой драйвер управления.
Мне ближе третий вариант - т.е. собирать все с нуля, но нужны примеры схем (т.к. светодиоды без резисторов на плате, нужны примеры схем драйверов, что бы потянули такое кол-во диодов, в самом светильнике на выходе полевики...) ...
Может у уважаемого сообщества есть какой опыт работы с такими светильниками?

Спасибо!
Вложения
IMG_20171119_221430.jpg
IMG_20171119_221430.jpg (85.75 КБ) 5953 просмотра
IMG_20171119_221349.jpg
IMG_20171119_221349.jpg (98.13 КБ) 5953 просмотра
Diamond.jpg
Diamond.jpg (28.54 КБ) 5953 просмотра
Последний раз редактировалось Дмитрий Иванов Вт ноя 21, 2017 11:20 am, всего редактировалось 1 раз.
Аватара пользователя
nick7zmail
Сообщения: 7573
Зарегистрирован: Пн окт 28, 2013 8:14 am
Откуда: Екатеринбург

Re: Китайские светодиодные светильники. Кто-нить подключался

Сообщение nick7zmail »

Лично я бы попытался подрубить существующий драйвер к какому нить контроллеру.
Тут большая часть схемы - преобразователь с трансформатором...вам только мосфеты к стороннему контроллеру подцепить, и всё...не обязательно родные, можно дополнительно купить, и выводы с них брать на диоды...

Так менее затратно будет...городить всё с нуля, конечно тоже вариант....но время и деньги...Можно взять что нить готовое типа реле сонофф на 2 канала, и в 1 канал теплый, в другой холодный..правда не знаю что там с диммированием...без диммирования регулировки не будет...В общем дело Ваше, я своё мнение высказал =).
Raspberry Pi3+Broadlink+esp8266 (blynk)+AMS
Если вам помогло какое-либо сообщение - не забывайте пользоваться кнопкой "СПАСИБО".
:arrow: Услуги в профиле коннект
>>>>>Мой новый канал на ютутбе, подписывайтесь!<<<<<
Дмитрий Иванов
Сообщения: 84
Зарегистрирован: Вс фев 28, 2016 11:36 pm

Re: Китайские светодиодные светильники. Кто-нить подключался

Сообщение Дмитрий Иванов »

nick7zmail писал(а):Лично я бы попытался подрубить существующий драйвер к какому нить контроллеру.
Тут большая часть схемы - преобразователь с трансформатором...вам только мосфеты к стороннему контроллеру подцепить, и всё...не обязательно родные, можно дополнительно купить, и выводы с них брать на диоды...

Так менее затратно будет...городить всё с нуля, конечно тоже вариант....но время и деньги...Можно взять что нить готовое типа реле сонофф на 2 канала, и в 1 канал теплый, в другой холодный..правда не знаю что там с диммированием...без диммирования регулировки не будет...В общем дело Ваше, я своё мнение высказал =).
Ну, мне проще взять обычную ESPшку и с нее получить ШИМ управление. Вот как это все к полевикам подключить...? Я конечно к RGB лентам подключался именно с программных ШИМ выходов ESP через полевики. Но тут меня смущает, что нет токоограничительных резюков и что могут быть свои нюансы...
Аватара пользователя
nick7zmail
Сообщения: 7573
Зарегистрирован: Пн окт 28, 2013 8:14 am
Откуда: Екатеринбург

Re: Китайские светодиодные светильники. Кто-нить подключался

Сообщение nick7zmail »

Вот по-этому я и говорю оставить родной источник питания, и управлять только мосфетами. Может там уже предусмотрено либо сглаживание с защитой, либо ограничительные резисторы...вон слева там куча каких-то smd_шек напаяно...
Raspberry Pi3+Broadlink+esp8266 (blynk)+AMS
Если вам помогло какое-либо сообщение - не забывайте пользоваться кнопкой "СПАСИБО".
:arrow: Услуги в профиле коннект
>>>>>Мой новый канал на ютутбе, подписывайтесь!<<<<<
Дмитрий Иванов
Сообщения: 84
Зарегистрирован: Вс фев 28, 2016 11:36 pm

Re: Китайские светодиодные светильники. Кто-нить подключался

Сообщение Дмитрий Иванов »

Всем привет! Вот только получилось вернуться к вопросу интеграции этого светильника... То ремонт, то Новый Год.
Всех, кстати, с Наступившим!
Ремонт в комнате и лоджии прошел результативно: куча розеток, светильников, теплый пол (через контактор) и все с отдельным проводным управлением к 10-ти канальному контроллеру управления Ноолайт SRF-10-1000. Щиток при входе в комнату выглядит сейчас вот так:
SPOILERSPOILER_SHOW
Щиток1.jpg
Щиток1.jpg (527.97 КБ) 5670 просмотров
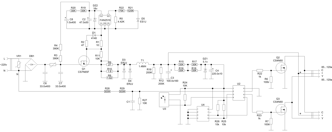
Но, вернусь к своему светильнику. Проверил его при помощи камеры телефона на мерцания (ШИМа) на низкой яркости. Они полностью отсутствуют! Хотелось бы после переделки, что бы они (мерцания) не появились. Поэтому идеальным вариантом я вижу подключение сигнала ШИМ не на затворы мосфетов, а на какой-то вход драйвера (тип которого не удалось идентифицировать). Вот срисовал с платы схему, так, что если есть электронщики - помогайте! Есть 2 микросхемы U2 и U4, может кто-нибудь, по схеме включения может предположить, что за они и как к ним подключаться? Спасибо!
SPOILERSPOILER_SHOW
Feron Diamond1.gif
Feron Diamond1.gif (33.36 КБ) 5670 просмотров
serghei
Сообщения: 2575
Зарегистрирован: Пт ноя 06, 2015 10:22 am
Откуда: Кишинёв

Re: Китайские светодиодные светильники. Кто-нить подключался

Сообщение serghei »

Если быстро ответить. Fan2519 это источник тока на 50 ма. Дальше полевик и на выходе получаете 120 вольт с ограничением тока. Поэтому на полевиках нет резюков. Тут все стандартно. Дальше интересней. Тупой ИК приемник и какой то дешифратор .
Подробнее вечером с нормального компа поковыряюсь ).
AMS : ESP32 + NRF24 + 1Wire-I2C мост DS2482 + счетчик DS2423 + сеть MySensors + редактирование страниц в браузере + Upload по воздуху + SPIFFS
Аватара пользователя
nick7zmail
Сообщения: 7573
Зарегистрирован: Пн окт 28, 2013 8:14 am
Откуда: Екатеринбург

Re: Китайские светодиодные светильники. Кто-нить подключался

Сообщение nick7zmail »

Ноолайт 10-канальный - прикольная штука...управляется, я полагаю - стандартными ноолайтовскими пультами?
Raspberry Pi3+Broadlink+esp8266 (blynk)+AMS
Если вам помогло какое-либо сообщение - не забывайте пользоваться кнопкой "СПАСИБО".
:arrow: Услуги в профиле коннект
>>>>>Мой новый канал на ютутбе, подписывайтесь!<<<<<
Дмитрий Иванов
Сообщения: 84
Зарегистрирован: Вс фев 28, 2016 11:36 pm

Re: Китайские светодиодные светильники. Кто-нить подключался

Сообщение Дмитрий Иванов »

serghei писал(а):Если быстро ответить. Fan2519 это источник тока на 50 ма. Дальше полевик и на выходе получаете 120 вольт с ограничением тока. Поэтому на полевиках нет резюков. Тут все стандартно. Дальше интересней. Тупой ИК приемник и какой то дешифратор .
Подробнее вечером с нормального компа поковыряюсь ).
Ха... тут на радиокоте подсказали, что походу U2, это просто какой-то микроконтроллер, типа PIC, а U4 - это eeprom'ка с шиной i2c... Так, что теперь вообще хз как... Походу только к затворам подключаться...
Последний раз редактировалось Дмитрий Иванов Сб янв 06, 2018 12:57 am, всего редактировалось 1 раз.
Дмитрий Иванов
Сообщения: 84
Зарегистрирован: Вс фев 28, 2016 11:36 pm

Re: Китайские светодиодные светильники. Кто-нить подключался

Сообщение Дмитрий Иванов »

nick7zmail писал(а):Ноолайт 10-канальный - прикольная штука...управляется, я полагаю - стандартными ноолайтовскими пультами?
Да, обычными ноолайтовскими пультами. А с MTRF еще и обратная связь возможна, путем периодического опроса силовых блоков контроллера (должно быть реализовано на стороне сервера программно). Внутри контроллера STM32 и 10 реле.
Дмитрий Иванов
Сообщения: 84
Зарегистрирован: Вс фев 28, 2016 11:36 pm

Re: Китайские светодиодные светильники. Кто-нить подключался

Сообщение Дмитрий Иванов »

Со схемотехникой все встало на место. Вот дочертил схему:
SPOILERSPOILER_SHOW
1h3hhqekye.gif
1h3hhqekye.gif (35.86 КБ) 5554 просмотра
Теперь задача вписать сюда ESP8266.
Провел некоторые измерения сигналов на затворах полевиков. Так как USB осциллограф побоялся подключать к не развязанному от сети устройству, все мерил мультиметром Актаком АМ-1095.
Получил частоту ШИМ 2,5КHz при напряжении 2,5В:
SPOILERSPOILER_SHOW
1h3hroattz.jpg
1h3hroattz.jpg (68.74 КБ) 5554 просмотра
Светильник имеет 3 уровня яркости. Померял заполнение. На минимальной яркости - 3%, на средней - 33% и на максимуме 51%.
SPOILERSPOILER_SHOW
1h3hro5x3g.jpg
1h3hro5x3g.jpg (71.39 КБ) 5554 просмотра
1h3hro107q.jpg
1h3hro107q.jpg (69.44 КБ) 5554 просмотра
1h3hrnv3j2.jpg
1h3hrnv3j2.jpg (66.85 КБ) 5554 просмотра
1h3htcqqkh.jpg
1h3htcqqkh.jpg (69.02 КБ) 5554 просмотра
Нормально ли будет себя чувствовать ЕСПэшка, если запитать ее от тех же 5в (не развязанных от сети 220в), что и контроллер светильника?
И, если мне не изменяет память, в Wifi-iot.com частота ШИМ 500Гц, будет ли этот светильник нормально работать с этой частотой?
Ответить