
Описание
Этот RF Bridge может конвертировать большинство сигналов от радиочастотного пульта 433 МГц в беспроводную сеть WiFi. Путем добавления радиочастотного беспроводного моста к iOS / Android-приложению eWeLink для сети WiFi - вы можете добавить 1 - 4 кнопки для радиочастотного пульта на 433 МГц для устройства RF Bridge. После сопряжения радиочастотного пульта с устройствами с радиочастотным управлением вы можете напрямую управлять максимум 16 устройствами с радиочастотным управлением в приложении через сеть WiFi / 2/3 / 4G.
Он может использоваться для большинства 433 МГц радиочастотных устройств с дистанционным управлением, таких как радиоуправляемый переключатель, розетка с радио управлением, лампочка с радио управлением, замков с радиоуправлением и т. д.
Еще более захватывающим является то, что он будет работать с магнитоконтактным датчиком двери, инфракрасным датчиком человеческого тела и другими умными датчиками для обеспечения безопасности. Корме того, вы можете создать умные сцены с его помощью. Он будет работать с Alexa и Google голосом в ближайшее время.

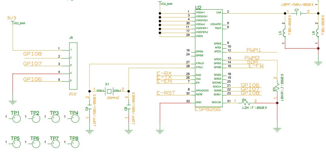
RF Bridge Diagram

Фото внутри: Основан на ESP8285. Как я понимаю, такой используется в Sonoff Touch и его возможно перепрошить с фичей MQTT?
Если кто-то закажет, поделитесь впечатлениями после тестов.
Ссылки
Сайт: https://www.itead.cc/ru/sonoff-rf-bridge-433.html
Wiki: https://www.itead.cc/wiki/Sonoff_RF_Bridge_433
Schematic:
https://www.itead.cc/wiki/images/3/3e/S ... ic.SCH.pdf
RF Universal Transeceive Module Serial Protocol_v1.0:
https://www.itead.cc/wiki/images/5/5e/R ... l_v1.0.pdf