Arduino Mega Server для esp8266

Модератор: Alex

serghei
Сообщения: 2575
Зарегистрирован: Пт ноя 06, 2015 10:22 am
Откуда: Кишинёв

Re: Arduino Mega Server для esp8266

Сообщение serghei »

Очень интересует , особенно в части прикручивания исполнительных элементов и как это реализовано в скетче.Ну и попутно вся визуализация ( для этого есть отдельная тема).
AMS : ESP32 + NRF24 + 1Wire-I2C мост DS2482 + счетчик DS2423 + сеть MySensors + редактирование страниц в браузере + Upload по воздуху + SPIFFS
alexsis_76
Сообщения: 792
Зарегистрирован: Пт янв 22, 2016 10:08 am

Re: Arduino Mega Server для esp8266

Сообщение alexsis_76 »

да собственно неважно на чем все сделано,amc здесь один из многих ничем не выдающийся(уж извините) ну веб интерфейс, ну работа с sd картой кого этим сейчас удивишь, у меня девайс работает с флешкой,картридером,наверное будет с usb жестким диском а веб пока только картиночки(еще раз прошу извинить)
Alex
Сообщения: 2357
Зарегистрирован: Пт апр 20, 2012 12:53 pm

Re: Arduino Mega Server для esp8266

Сообщение Alex »

Обычно подтверждатели подтверждают что оно включилось и даже работает в домашней сети.

Принципиально не буду отвечать на подобные высказывания.

Я считаю что тема создана для обмена опытом и достижениями по работе с АМС+ЕSP по этому больше не буду отвечать на не конструктивные вопросы.
Молодец. Пять баллов. Здесь сообщество единомышленников, увлечённых идеей и делающих общее дело, а не сборище гопников. Уважайте себя и уважайте других.
amc здесь один из многих ничем не выдающийся
Ссылки в студию на многих

И ответ на вопрос: почему вы находитесь в теме по «ничем не выдающегося» АМС, а не на форуме «многих»?
Mochalov_da
Сообщения: 27
Зарегистрирован: Вт май 20, 2014 5:24 pm
Откуда: Ярославль
Контактная информация:

Re: Arduino Mega Server для esp8266

Сообщение Mochalov_da »

Расскажу немного о своем "девайсе" :)
ESP_RGB_board.jpg
ESP_RGB_board.jpg (1.03 МБ) 8583 просмотра
SPOILERSPOILER_SHOW
ESP_board11.jpg
ESP_board11.jpg (882.47 КБ) 8583 просмотра
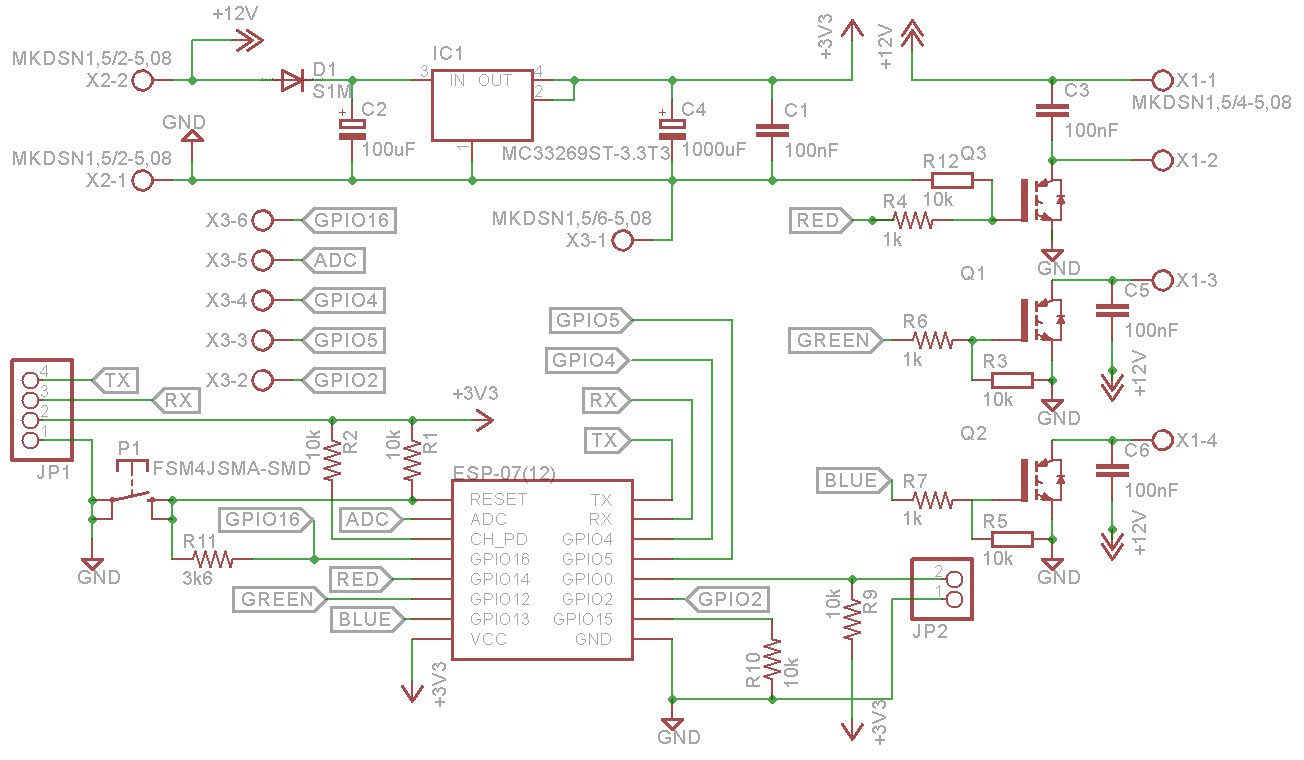
Устройство представляет из себя WiFi контроллер RGB ленты(или 3 одноцветных). Выведены свободные пины для подключения дополнительных датчиков температуры, движения, герконов или обычных кнопок.
Схема устройства нарисована в соответствии с рекомендациями подключения модулей ESP:
SPOILERSPOILER_SHOW
ESP_RGB_shem.jpg
ESP_RGB_shem.jpg (131.89 КБ) 8583 просмотра
В самой первой версии ПО, написанном в Arduino IDE но без АМС, функциональность устройства мягко говоря была ограничена и интерфейс был скудноват:
SPOILERSPOILER_SHOW
ESP_RGB_vid.jpg
ESP_RGB_vid.jpg (49.37 КБ) 8583 просмотра
ESP_RGB_conf.jpg
ESP_RGB_conf.jpg (82.1 КБ) 8583 просмотра
При наращивании функционала код разрастался и становился тяжёлым для понимания и добавление каждой новой функции превращалось в "мозговой штурм".
Месяца 2 назат наткнулся на АМС и понеслась :D
Почитал форум, сайт проекта, скачал, установил, по базовому примеру разобрался как что с чем взаимодействует и теперь начал переделывать под свой поект.
Сначала включил модуль RGB который как раз подходил под мою задачу, немного дополнил модуль server_ajax.
На базе примеров из АМС набросал отладочный интерфейс и даже умудрился прикрутить две необходимые javascript библиотеки:
SPOILERSPOILER_SHOW
ESP_RGB_vid_2.jpg
ESP_RGB_vid_2.jpg (63.44 КБ) 8583 просмотра

Сохранение параметров сети это необходимый функционал моего "девайса" и добавить его мне также не составило особого труда и не заняло много времени (два спокойных выходных вечера).
Cubieboard A10(Cubian/MajorDoMo)+nRF24L01+ds18b20, ESP8266(AMS)+RGB+ds18b20, Attiny13a+nRF24L01
alexsis_76
Сообщения: 792
Зарегистрирован: Пт янв 22, 2016 10:08 am

Re: Arduino Mega Server для esp8266

Сообщение alexsis_76 »

Ссылки в студию на многих
извольте
http://harizanov.com/wiki/wiki-home/thr ... tat-board/
его я сейчас ковыряю,но пока из за непонятного поведения esp-затык
может ли ваш AMC такое?
в папке Espressif полно готовых проектов различные датчики,кнопочки,ручечки,'экранчики,есть управление светодиодной лентой
http://picping.lg.ua/eth_pic_basic/index.htm логический контроллер (только готовая прошивка)
не без известный мегадевайс
где то есть кстройство от наших немецких друзей(прошивка в открытом доступе)
ну и так далее.
Alex
Сообщения: 2357
Зарегистрирован: Пт апр 20, 2012 12:53 pm

Re: Arduino Mega Server для esp8266

Сообщение Alex »

может ли ваш AMC такое?
Конкретизируйте что вы имеете в виду. Если регулировку температуры с установками через веб-интерфейс, то для АМС это элементарная функция.

Я не очень разбираюсь в системе по вашей ссылке, но навскидку основное отличие АМС-а от неё в универсальности.

Это не значит, что эта система «хуже» АМС-а она просто более узкоспециализированная.
Расскажу немного о своем "девайсе"
Этот пост — ответ на все вопросы о том, что такое АМС и зачем он нужен. Имеющий глаза да увидит.

Кстати, готовый проект для «железячников» (если автор не возражает). Или может быть автор сам захочет выпускать девайсы на АМС — номенклатура буквально неограниченна.
serghei
Сообщения: 2575
Зарегистрирован: Пт ноя 06, 2015 10:22 am
Откуда: Кишинёв

Re: Arduino Mega Server для esp8266

Сообщение serghei »

Alex писал(а):
Осталось только придумать, как использовать всё это богатство. 7944 МБ :), а может быть до 32000 МБ. Непонятно ... кому нужны модули с 4 МБ
Загрузил одну библиотеку и 4 картинки ......обругало что рухнула файловая система((( Успел испугаться , пока не сообразил , что закончилась память ))) . Вспомнил про вариант с SD картой. Как форматировать ЕСП - 3 под скетч и 1мб под файлы и всё залить на карточку ? Есть какое то руководство по подключению и заливке файлов ?
AMS : ESP32 + NRF24 + 1Wire-I2C мост DS2482 + счетчик DS2423 + сеть MySensors + редактирование страниц в браузере + Upload по воздуху + SPIFFS
Alex
Сообщения: 2357
Зарегистрирован: Пт апр 20, 2012 12:53 pm

Re: Arduino Mega Server для esp8266

Сообщение Alex »

Загрузил одну библиотеку и 4 картинки ......обругало что рухнула файловая система((( Успел испугаться , пока не сообразил , что закончилась память ))) . Вспомнил про вариант с SD картой. Как форматировать ЕСП - 3 под скетч и 1мб под файлы и всё залить на карточку ? Есть какое то руководство по подключению и заливке файлов ?
Попробуйте стандартно 1+3. Файлы на microSD. Руководство пока не успел выложить, но там нет ничего сложного — будут вопросы — спрашивайте.
serghei
Сообщения: 2575
Зарегистрирован: Пт ноя 06, 2015 10:22 am
Откуда: Кишинёв

Re: Arduino Mega Server для esp8266

Сообщение serghei »

Скетч заливается и так и 3+1 . Осталось карту прикрутить. Вот только интересно - опять не будет ли конфликта с NRF24 ? Куплю шилд и доложу о результате.
AMS : ESP32 + NRF24 + 1Wire-I2C мост DS2482 + счетчик DS2423 + сеть MySensors + редактирование страниц в браузере + Upload по воздуху + SPIFFS
Alex
Сообщения: 2357
Зарегистрирован: Пт апр 20, 2012 12:53 pm

Re: Arduino Mega Server для esp8266

Сообщение Alex »

Вот только интересно - опять не будет ли конфликта с NRF24 ?
Не знаю, по идее не должно.
Куплю шилд и доложу о результате.
Э... какой шилд? Там ничего не нужно, кроме карты (удобно через SD переходник).
Ответить