Управление оборотами вытяжного вентилятора по MQTT

Подключение исполнительных устройств, датчиков, контроллеров.

Модератор: immortal

TrDA
Сообщения: 147
Зарегистрирован: Ср сен 27, 2017 9:13 pm
Откуда: MSK

Re: Управление оборотами вытяжного вентилятора по MQTT

Сообщение TrDA »

Stor писал(а): Вт янв 21, 2020 12:45 am Всем привет.
Правильно ли я замерил сопротивление между крайними ногами? Получилось 57кОм, хотя название В570К вроде бы должно быть 570 кОм, как у В500К.
Нашел варианты:
X9C503PZ
MCP41050-I/SN
X9C503 с Али

Сам склоняюсь к варианту MCP41050 (цена выгодная и есть в наличие, жаль что нет готовой микросхемы) - есть готовый скетч под него.
Вот только по току не знаю подойдет ли - сама микруха работает на 5В и регулирует 5В - по идеи эти же параметры должны быть и на ручном потенциометре?
0. Без схемы на РС-1-300 - сложно, что-то утверждать определённо, только догадки.
1. Потенциометр, вы скорее всего, замерили правильно - но без даташита на него сложно сказать определённо, или нужно выпаивать и измерять.
2. Скорее всего потенциометром управляет Симистиором (https://www.chipdip.ru/product/bt138-600e).
3. По току и напряжению для "микрухи" - читайте даташит на Семистор.

Вот видео на эту тему https://youtu.be/5eX0NlnorYc
Всем удачи.
Спрашивайте - не стесняйтесь.
Stor
Сообщения: 133
Зарегистрирован: Ср окт 31, 2018 11:45 pm

Re: Управление оборотами вытяжного вентилятора по MQTT

Сообщение Stor »

TrDA писал(а): Вт янв 21, 2020 11:55 am 0. Без схемы на РС-1-300 - сложно, что-то утверждать определённо, только догадки.
1. Потенциометр, вы скорее всего, замерили правильно - но без даташита на него сложно сказать определённо, или нужно выпаивать и измерять.
2. Скорее всего потенциометром управляет Симистиором (https://www.chipdip.ru/product/bt138-600e).
3. По току и напряжению для "микрухи" - читайте даташит на Семистор.
Схему запросил у производителя - жду ответа.
Не пойму как замерить напряжение и ток на потенциометре. Думал должно быть как на ардуине - между крайними ногами - 5В, а между крайней и центральной напряжение в зависимости от положения ползунка - от 0 до 5В.

Я замерял между крайними ногами при работающей нагрузке - показал 0В (видимо направильно замераю). Проверял переменку до 600В. Или между крайними ногами потенциометра постоянный ток?

Подскажите пож-та как правильно измерить напряжение и ток на потенциометре.
Аватара пользователя
woow
Сообщения: 821
Зарегистрирован: Пн июл 04, 2016 8:46 am
Откуда: Mazeikiai

Re: Управление оборотами вытяжного вентилятора по MQTT

Сообщение woow »

Если вы в серьёз намерены заняться этим, то для замера тока нужен амперметр, а что бы анализировать ШИМ нужен осциллограф.
Raspberry Pi 3B+
Stor
Сообщения: 133
Зарегистрирован: Ср окт 31, 2018 11:45 pm

Re: Управление оборотами вытяжного вентилятора по MQTT

Сообщение Stor »

Чувствую не ответят производитель не пришлет схему на плату регулирования.
Я тут поставил под сомнение возможность реализации возможности заменить заменить потенциометр в РС-1-300 на цифровой, так как для потенциометра нужно +5 и ноль, но весь блок РС-1-300 ставится в разрыв фазы - откуда там взяться нулю?
ZyaK
Сообщения: 419
Зарегистрирован: Вт окт 24, 2017 2:01 pm
Откуда: Ижевск

Re: Управление оборотами вытяжного вентилятора по MQTT

Сообщение ZyaK »

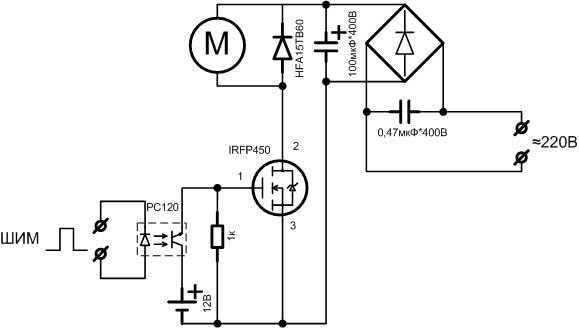
Я бы шел по пути максимального удешевления конструкции и простоты реализации.
Берем за 100р ЕСПи 8266, пару N канальных полевиков на 500 вольт, диодный мост, кондер на 400 вольт, драйвер полевиков, оптопару и само собой мотор вытяжки но только на ПОСТОЯННЫЙ ток!!!
на ЕСПи запускаем шим с управлением скважностью от умного дома, ну а дальше оптопара -> драйвер -> полевик -> мотор.
никаких частотников не надо.
Выше тоже правильно сказали без осциллографа пытаться даже не стоит. вся отладка программы и железа должна проводиться только с использованием осциллографа.
Вложения
silovaya_chast.jpg
silovaya_chast.jpg (18.65 КБ) 4868 просмотров
PI2 + MQTT + 5 ESP8266 + Atmega16
Аватара пользователя
woow
Сообщения: 821
Зарегистрирован: Пн июл 04, 2016 8:46 am
Откуда: Mazeikiai

Re: Управление оборотами вытяжного вентилятора по MQTT

Сообщение woow »

ZyaK писал(а): Сб янв 25, 2020 8:55 am Я бы шел по пути максимального удешевления.....мотор вытяжки но только на ПОСТОЯННЫЙ ток!!!
:mrgreen:
Raspberry Pi 3B+
Stor
Сообщения: 133
Зарегистрирован: Ср окт 31, 2018 11:45 pm

Re: Управление оборотами вытяжного вентилятора по MQTT

Сообщение Stor »

Всем привет.
В итоге сделал вытяжку с использованием вентилятора на 5В для корпуса системника и NodeMcu3. С мажором связь по MQTT.
TrDA
Сообщения: 147
Зарегистрирован: Ср сен 27, 2017 9:13 pm
Откуда: MSK

Re: Управление оборотами вытяжного вентилятора по MQTT

Сообщение TrDA »

Stor писал(а): Сб фев 08, 2020 12:31 pm Всем привет.
В итоге сделал вытяжку с использованием вентилятора на 5В для корпуса системника и NodeMcu3. С мажором связь по MQTT.
Я тоже сделал, только вентилятор 120мм и питание на 12 вольт. Прошивка от Tasmota, управление по MQTT.
В эти выходные буду устанавливать.
Всем удачи.
Спрашивайте - не стесняйтесь.
Аватара пользователя
tarasfrompir
Сообщения: 3216
Зарегистрирован: Ср мар 02, 2016 8:18 pm
Откуда: Украина Пирятин

Re: Управление оборотами вытяжного вентилятора по MQTT

Сообщение tarasfrompir »

TrDA писал(а): Чт фев 13, 2020 4:17 pm
Stor писал(а): Сб фев 08, 2020 12:31 pm Всем привет.
В итоге сделал вытяжку с использованием вентилятора на 5В для корпуса системника и NodeMcu3. С мажором связь по MQTT.
Я тоже сделал, только вентилятор 120мм и питание на 12 вольт. Прошивка от Tasmota, управление по MQTT.
В эти выходные буду устанавливать.
И я похвастаюсь - viewtopic.php?f=8&t=5006&p=70287&hilit= ... %B0#p70287
2 года не заглядывал в нее А ей хоть бы хны
Спасибо нам ПОМОЖЕТ..!
TrDA
Сообщения: 147
Зарегистрирован: Ср сен 27, 2017 9:13 pm
Откуда: MSK

Re: Управление оборотами вытяжного вентилятора по MQTT

Сообщение TrDA »

Stor писал(а): Сб фев 08, 2020 12:31 pm И я похвастаюсь - viewtopic.php?f=8&t=5006&p=70287&hilit= ... %B0#p70287
2 года не заглядывал в нее А ей хоть бы хны
Я как вы приточку организовали/автоматизировали? Или "врукопашную" - как и мы все?
Всем удачи.
Спрашивайте - не стесняйтесь.
Ответить