ESP8266
Модератор: immortal
Re: ESP8266
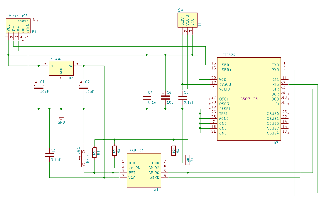
итак народ, по многочисленной информации состряпал вот такую схемку USB + Regular voltage 3.3v + FT232RL + ESP-01:
кто уже сталкивался со всеми подводными камнями подобных соединений, поделитесь инфой, все ли на схеме корректно и если нет, то что изменить ?
кто уже сталкивался со всеми подводными камнями подобных соединений, поделитесь инфой, все ли на схеме корректно и если нет, то что изменить ?
- Вложения
-
- acde6-clip-20kb.png (19.85 КБ) 20280 просмотров
Re: ESP8266
Всем привет! Хочу сделать датчик движения на ESP8266 с прграммированием его самого через Eclips по инструкции тут http://geektimes.ru/post/241842/
Хочу мгновенное оповещение сервера Majordomo о движении, возможность с сервера управлять лампочкой, веб интерефейс позволяющий настроить адрес точки доступа, пароль и строку отправляемую в Majordomo.
На данный момент воспользовавшись пример работы с веб интерефейсом научился отправлять сообщения Majordomo. Промучаюсь еще пару дней и переделаю чтобы сообщение отправлялось по сигналу с входа (датчик движения) но веб интерфейс врядли осилю - как увидел сколько кода нужно на 3 простых веб страницы сразу стало очень грустно http://geektimes.ru/post/242669/
Кто то наверняка проделывал что то что пытаюсь сделать я - отправку данных в из Majordomo, настройка пароля, точки доступа и строки отправляемой на сервер через веб интерфейс, может поделитесь исходниками или может кто то в процессе написания будем разбираться вместе
Хочу мгновенное оповещение сервера Majordomo о движении, возможность с сервера управлять лампочкой, веб интерефейс позволяющий настроить адрес точки доступа, пароль и строку отправляемую в Majordomo.
На данный момент воспользовавшись пример работы с веб интерефейсом научился отправлять сообщения Majordomo. Промучаюсь еще пару дней и переделаю чтобы сообщение отправлялось по сигналу с входа (датчик движения) но веб интерфейс врядли осилю - как увидел сколько кода нужно на 3 простых веб страницы сразу стало очень грустно http://geektimes.ru/post/242669/
Кто то наверняка проделывал что то что пытаюсь сделать я - отправку данных в из Majordomo, настройка пароля, точки доступа и строки отправляемой на сервер через веб интерфейс, может поделитесь исходниками или может кто то в процессе написания будем разбираться вместе
Re: ESP8266
Можно программировать в чистом Си, в Среде Ардвино, в среде Визуал Студио. Посмотрите библиотеки Olimex на гитхабе и сообщения в их блоге.
Я не использую Мажордомо, я использую MQTT и API интерфейсы других популярных сервисов ( httр://thingspeak.com) .
Я не использую Мажордомо, я использую MQTT и API интерфейсы других популярных сервисов ( httр://thingspeak.com) .
Re: ESP8266
Вроде все верноGreatBAO писал(а):итак народ, по многочисленной информации состряпал вот такую схемку USB + Regular voltage 3.3v + FT232RL + ESP-01:
Мой компилятор наотрез отказывается воспринимать PIN_PULLDWN_EN() и PIN_PULLDWN_DIS() подскажите в чем дело
- savenko_egor
- Сообщения: 705
- Зарегистрирован: Вс авг 03, 2014 8:17 pm
- Откуда: Украина, Запорожье
- Контактная информация:
Re: ESP8266
To Инженер, а чем прошивка от Макса не устраивает?
Re: ESP8266
Тем что она платная.warik писал(а):To Инженер, а чем прошивка от Макса не устраивает?
Я хочу свою написать
Re: ESP8266
http://harizanov.com/wiki/wiki-home/thr ... tat-board/
Сколько раз одну и ту же ссылку постить?
Всё бесплатное, всё открытое, всё рабоатет. Если что то надо добавить - добавляйте.
Если нужно ОС с нуля (а не поверх китайских библиотек)
https://vimeo.com/138306311
http://most.gforge.mfei.selfhost.eu/
Сколько раз одну и ту же ссылку постить?
Всё бесплатное, всё открытое, всё рабоатет. Если что то надо добавить - добавляйте.
Если нужно ОС с нуля (а не поверх китайских библиотек)
https://vimeo.com/138306311
http://most.gforge.mfei.selfhost.eu/
- Amarok
- Сообщения: 1434
- Зарегистрирован: Пт дек 14, 2012 12:24 pm
- Откуда: Россия, Нижняя Тура
- Контактная информация:
Re: ESP8266
Разве?Инженер писал(а):Тем что она платнаяwarik писал(а):To Инженер, а чем прошивка от Макса не устраивает?
Моя Алиска живёт на Proxmox в Debian 12
- savenko_egor
- Сообщения: 705
- Зарегистрирован: Вс авг 03, 2014 8:17 pm
- Откуда: Украина, Запорожье
- Контактная информация:
Re: ESP8266
Да. 100 рублей за 1 ключ.Amarok писал(а):Разве?