Вопрос про реле

Подключение исполнительных устройств, датчиков, контроллеров.

Модератор: immortal

olehs
Сообщения: 1115
Зарегистрирован: Вс июн 14, 2015 11:08 am

Re: Вопрос про реле

Сообщение olehs »

Я бы температуру раз выставил и забыл. А вот первыми двумя кнопками вполне можно управлять. Если у бойлера есть светодиоды или лампочки - то и обратную связь можно получить.
serghei
Сообщения: 2575
Зарегистрирован: Пт ноя 06, 2015 10:22 am
Откуда: Кишинёв

Re: Вопрос про реле

Сообщение serghei »

Я понимаю , что эти все вопросы решаются на уровне ЕСП и МД. Вот зимой и займемся ))
AMS : ESP32 + NRF24 + 1Wire-I2C мост DS2482 + счетчик DS2423 + сеть MySensors + редактирование страниц в браузере + Upload по воздуху + SPIFFS
SolarW
Сообщения: 179
Зарегистрирован: Вс июл 31, 2016 11:24 pm

Re: Вопрос про реле

Сообщение SolarW »

ser009 писал(а):Согласно формулы I=P/U×cosφ
Для 2кВт нагревателя ток порядка 10А
Согласно инструкции данного реле должно хватить за глаза

Могу только предположить, что вам могло достаться не 40А реле, а скажем меньшего тока. Все вопросы к продавцу
С одной стороны конечно, мало ли что дорогой китайский друг продал под видом SSR-40DA.
А с другой стороны - фиг его знает какая там температура там должна быть.
Если сейчас придет кто-то в тему и скажет что у него точно такое реле с такой же нагрузкой работает и не греется выше комнатной температуры - тогда да, есть смысл думать что потроха реле не соответствуют этикетке.
А то я как рылся на Али в поисках комплекта - видел много радиаторов как минимум 2-3 видов под эти реле.
Типа намек что у них такой нагрев штатный?
ser009 писал(а):Рекомендую посмотреть вот эту статейку http://zametkielectrika.ru/modulnyj-kon ... yucheniya/
Примечательна она тем, что в конце автор разбирает реле и показывает "потрахи" контактора. Очень хорошо видно контактную группу.
Думаю 4х кратный запас по току вполне приемлем для вашего бойлера. Для управления контактором подойдет промежуточное реле 220AC/5VDC
Контакторы/пускатели - штуки интересные.
Но я пока думаю попробовать вариант который мне тут в соседней теме порекомендовали - взять обычное реле (типа Songle на 10A) у которого в обычных условиях контакты просто приварились бы при коммутации такой нагрузки и поставить его паралельно SSR, включая через секунду после срабатывания SSR (ну а при отключении на секунду перед отключением SSR).
В теории стартовую вспышку от которой контакты могут привариться берет на себя SSR а далее грется не будет поскольку ток через обычное реле побежит).
olehs
Сообщения: 1115
Зарегистрирован: Вс июн 14, 2015 11:08 am

Re: Вопрос про реле

Сообщение olehs »

SolarW писал(а):А с другой стороны - фиг его знает какая там температура там должна быть.
Это легко рассчитать. Падение напряжения - 1,6В (должно бы быть). При токе 10А симистор должен рассеять 16Вт энергии.
Например, по картинке ниже видно, что на радиаторе площадью 400 кв.см будет температура 40+20 (темп. окруж. среды) = 60 градусов при мощности 16 Вт.
Изображение
Для примера радиатор площадью 387 кв.см имеет габариты 50*94*37 мм, что не далеко от тестируемого радиатора.

P.S. Это не отменяет факта, что китаец мог поставить менее мощный симистор, но это грозит только выходом из строя на меньших токах, чем заявлено, но не влияет на тепловыделение.
SolarW
Сообщения: 179
Зарегистрирован: Вс июл 31, 2016 11:24 pm

Re: Вопрос про реле

Сообщение SolarW »

olehs писал(а):Это легко рассчитать. Падение напряжения - 1,6В (должно бы быть). При токе 10А симистор должен рассеять 16Вт энергии.
Например, по картинке ниже видно, что на радиаторе площадью 400 кв.см будет температура 40+20 (темп. окруж. среды) = 60 градусов при мощности 16 Вт.

Для примера радиатор площадью 387 кв.см имеет габариты 50*94*37 мм, что не далеко от тестируемого радиатора.
С одной стороны оно конечно хорошо, что расчетная температура почти соответствует получившейся (надо будет прикинуть примерную площадь радиатора замерив размеры "ступенек").
А с другой - как-то меня смущают решения у которых такая рабочая температура... в коробку не спрячешься, вентиляцию обеспечь, пылью забиваться будут...
В общем хотелось бы что-то не такое горячее применять...
akouz
Сообщения: 254
Зарегистрирован: Ср июл 09, 2014 3:48 pm

Re: Вопрос про реле

Сообщение akouz »

Уже обсуждали решение, которое не греется. Включите обычное реле параллельно SSR. Для управления реле и SSR используйте Ардуинку. При включении надо сначала включить SSR, а затем, после задержки, включить реле. При выключении надо сначала выключить реле, затем, после задержки, выключить SSR.
SolarW
Сообщения: 179
Зарегистрирован: Вс июл 31, 2016 11:24 pm

Re: Вопрос про реле

Сообщение SolarW »

akouz писал(а):Уже обсуждали решение, которое не греется. Включите обычное реле параллельно SSR.
Дык я двумя сообщениями выше и написал, что буду пробовать :-)
Но как и писал в соседнем топике где вы мне порекомендовали это решение - сил соорудить это дело на ардуине пока в себе не наблюдаю, буду для начала смотреть можно ли этот алгоритм возможностями WiFi-iot организовать...
olehs
Сообщения: 1115
Зарегистрирован: Вс июн 14, 2015 11:08 am

Re: Вопрос про реле

Сообщение olehs »

А нету схемки без МК, случайно. Может на таймере? Как-то чересчур уж Ардуинку для этого дела.
serghei
Сообщения: 2575
Зарегистрирован: Пт ноя 06, 2015 10:22 am
Откуда: Кишинёв

Re: Вопрос про реле

Сообщение serghei »

Ребята , прежде чем городить огород с паралельностью , просто соберите на столе макет и проверьте токи через контакты реле и симистора. Ничего хорошего не получится. Переходное сопротивление плохих контактов будет выше или соизмеримо с сопротивлением открытого SSR. К тому же придется использовать 2 пина у ЕСП , а их и так не много.
AMS : ESP32 + NRF24 + 1Wire-I2C мост DS2482 + счетчик DS2423 + сеть MySensors + редактирование страниц в браузере + Upload по воздуху + SPIFFS
skysilver
Сообщения: 3006
Зарегистрирован: Чт авг 21, 2014 8:28 am
Откуда: Киров, Россия
Контактная информация:

Re: Вопрос про реле

Сообщение skysilver »

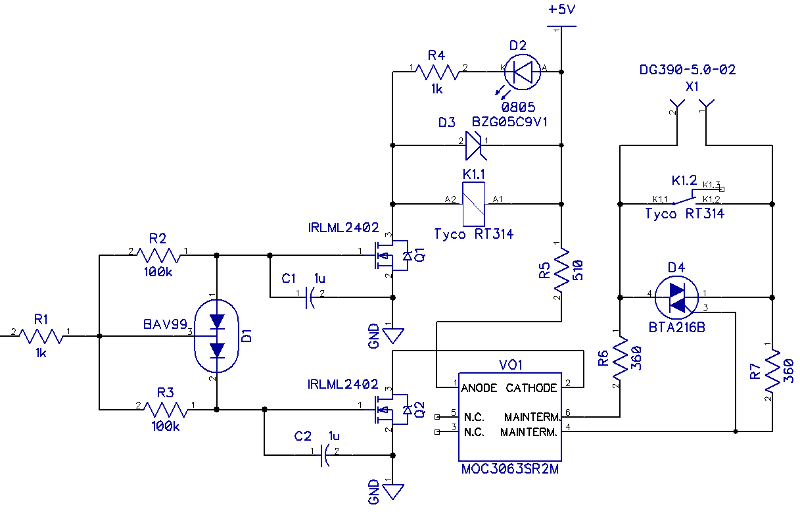
olehs писал(а):А нету схемки без МК, случайно. Может на таймере? Как-то чересчур уж Ардуинку для этого дела.
Тут обсуждался такой подход https://geektimes.ru/company/unwds/blog/271090/
SPOILERSPOILER_SHOW
03091f08f97542e8aeee063b271ce8ba.png
03091f08f97542e8aeee063b271ce8ba.png (64.32 КБ) 5833 просмотра
MajorDoMo (GitHub) на Cubietruck. ОС Debian 7 (wheezy) (kernel 3.4.105) с переносом на HDD.
Мой CONNECT | Блоги | Telegram
Ответить