ESP8266

Подключение исполнительных устройств, датчиков, контроллеров.

Модератор: immortal

TrDA
Сообщения: 147
Зарегистрирован: Ср сен 27, 2017 9:13 pm
Откуда: MSK

Re: ESP8266

Сообщение TrDA »

woow писал(а): Пн май 25, 2020 12:45 pm
Tasmota интерфейсе всё работает и через web и локально от кнопки, а через несколько минут перестаёт реагировать, прошивка становится на исходную точку доступа с ip 192.168.4.1
- всё правильно!
https://tasmota.github.io/docs/Device-R ... e-recovery

Что то делаю не так, не пойму.
- если я вас правильно понял, то должно быть так:
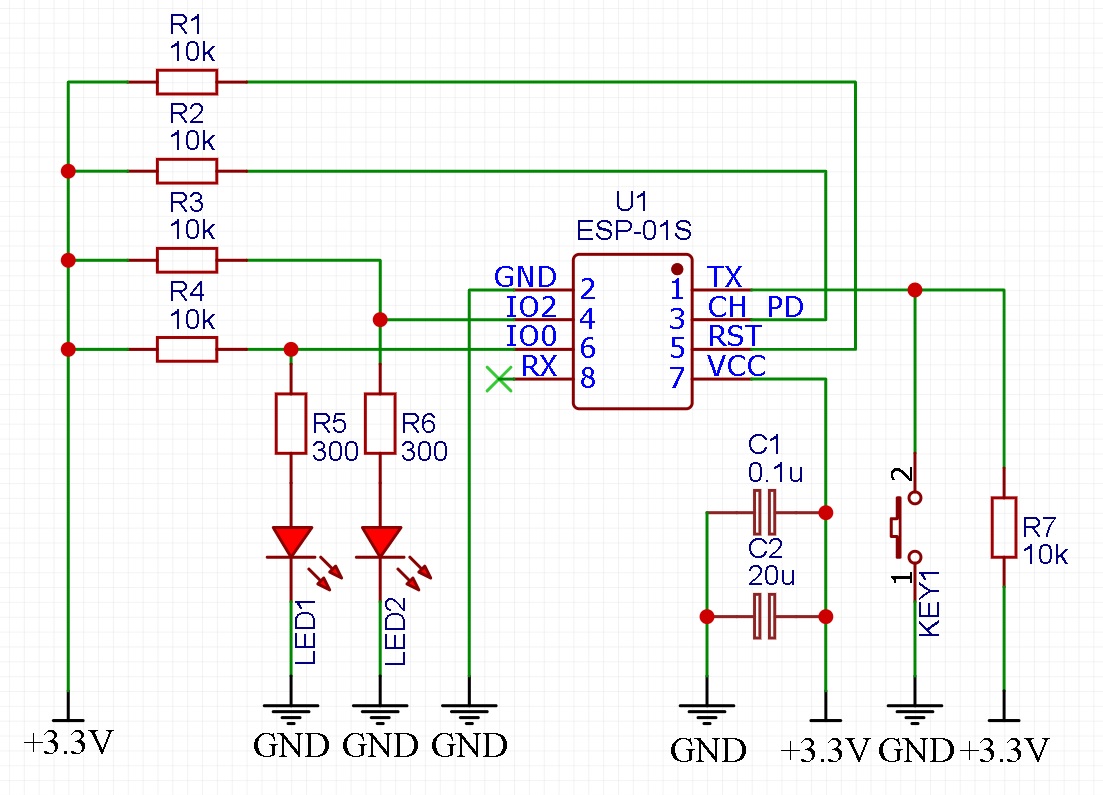
ESP-01S.jpg
ESP-01S.jpg (227.31 КБ) 5391 просмотр
p.s. рисовал на скорую руку, тапками сильно не кидайтесь, думаю смыл будет понятен :oops:
Всем удачи.
Спрашивайте - не стесняйтесь.
Jilber
Сообщения: 719
Зарегистрирован: Ср май 03, 2017 7:41 pm

Re: ESP8266

Сообщение Jilber »

Вроде на исходную точку доступа ESP сбрасывается если несколько раз подряд нажать "Reset". Не может быть в этом дело ?
Аватара пользователя
woow
Сообщения: 821
Зарегистрирован: Пн июл 04, 2016 8:46 am
Откуда: Mazeikiai

Re: ESP8266

Сообщение woow »

TrDA писал(а): Вт май 26, 2020 6:53 pm
p.s. рисовал на скорую руку, тапками сильно не кидайтесь, думаю смыл будет понятен :oops:
Ух вы тут обвешали как рождественскую ёлку :mrgreen: , и саму философию поменяли, смотрите мою схему. Цепи такие
GPIO-Реле (ЛЕД)-минус.
GPIO-ЛЕД-плюс.
Кнопка замыкает на плюс.
И тут скорей всего и есть проблема, когда на стенде кнопка к минусу ...натцать раз нажимал всё Ок, как только к плюсу так после нескольких нажатий повисла а после рестарта, уже не восстановилась, прошивка слетает.
Вот такую штуку переделать собрался и один герой писал, что работает с прошивкой от https://wifi-iot.com/.
SPOILERSPOILER_SHOW
IMG_20200526_230931.jpg
IMG_20200526_230931.jpg (89.78 КБ) 5358 просмотров
IMG_20200526_230916.jpg
IMG_20200526_230916.jpg (89.5 КБ) 5358 просмотров
IMG_20200526_230959_1.jpg
IMG_20200526_230959_1.jpg (51.88 КБ) 5358 просмотров
Raspberry Pi 3B+
TrDA
Сообщения: 147
Зарегистрирован: Ср сен 27, 2017 9:13 pm
Откуда: MSK

Re: ESP8266

Сообщение TrDA »

woow писал(а): Вт май 26, 2020 11:39 pm
"Ух вы тут обвешали" - ни чего лишнего 99.99%, перепроверил.
"и саму философию поменяли" - ну тут уж как понял вашу задачу, исходил из той информации которую вы дали.
"смотрите мою схему" - у вас их 3 (три) схемы и все разные (поди догадайся о чём думал автор).
"GPIO-Реле (ЛЕД)-минус" - зачем "именно на минус", если программно можно инвертировать?
"GPIO-ЛЕД-плюс" - зачем "именно на плюс", если программно можно инвертировать?
"Кнопка замыкает на плюс" - правильнее на минус, и в любом случае нужна подтяжка.
"И тут скорей всего и есть проблема" - их тут несколько!
- RX не полноценный GPIO, нужно использовать именно TX.
- GPIO0 обязательно должен иметь подтяжку.
- номиналы подтягивающих резисторов.
"Вот такую штуку переделать собрался" - зачем? не проще свою железяку "своять"? или готовое использовать?
"работает с прошивкой от" - а прошивка то любая подойдёт, если я ещё не потерял смысл переделки.
Всем удачи.
Спрашивайте - не стесняйтесь.
Аватара пользователя
woow
Сообщения: 821
Зарегистрирован: Пн июл 04, 2016 8:46 am
Откуда: Mazeikiai

Re: ESP8266

Сообщение woow »

Сама идея и есть в том не перебирать уже существующую схему. Припаять 5 проводков и всё. Чтобы уменьшить проблемы с обвесом взял Worm, как подключение леда инвертировать я так и не понял ведь он к минусу припаян и он будет светится только когда на гпио будет 1 или я не прав. Осоётся только такое, что кнопку не припаивать тогда всё работает, подтяжка к мунусу не спасает
Raspberry Pi 3B+
TrDA
Сообщения: 147
Зарегистрирован: Ср сен 27, 2017 9:13 pm
Откуда: MSK

Re: ESP8266

Сообщение TrDA »

woow писал(а): Ср май 27, 2020 11:41 pm
Ну так правильно, схемы-то нет самого устройства. А потому собрать только то, что работает, на остальное забить.
Всем удачи.
Спрашивайте - не стесняйтесь.
Аватара пользователя
woow
Сообщения: 821
Зарегистрирован: Пн июл 04, 2016 8:46 am
Откуда: Mazeikiai

Re: ESP8266

Сообщение woow »

плюнул на эти espeasy и tasmota, купил прошивку от wifi-iot и тут всё решилось. теперь Broad link розетка работает так как я хочу, не зависимо от капризов Broadlink
Raspberry Pi 3B+
Аватара пользователя
nick7zmail
Сообщения: 7573
Зарегистрирован: Пн окт 28, 2013 8:14 am
Откуда: Екатеринбург

Re: ESP8266

Сообщение nick7zmail »

Эмм...не видел предыдущее обсуждение, не смог найти нить обсуждения...но всё таки - че не так с бродлинком?))

Отправлено с моего Xperia XZ1 Compact через Tapatalk

Raspberry Pi3+Broadlink+esp8266 (blynk)+AMS
Если вам помогло какое-либо сообщение - не забывайте пользоваться кнопкой "СПАСИБО".
:arrow: Услуги в профиле коннект
>>>>>Мой новый канал на ютутбе, подписывайтесь!<<<<<
Аватара пользователя
woow
Сообщения: 821
Зарегистрирован: Пн июл 04, 2016 8:46 am
Откуда: Mazeikiai

Re: ESP8266

Сообщение woow »

nick7zmail писал(а): Чт июн 11, 2020 7:06 am Эмм...не видел предыдущее обсуждение, не смог найти нить обсуждения...но всё таки - че не так с бродлинком?))

Отправлено с моего Xperia XZ1 Compact через Tapatalk
Ну не хочет модуль работать с розетками в мире и согласии хоть ... стучи. Нет у меня столько времени чтобы с этими розетками мучится как-то их привязать к МДМ. IHC управляет, а вот Broadlink модуль то повис (сервис падает), то связь с розеткой пропала. Я и вас узе закидал вопросами про одно и тоже, наверное уже лидер в той ветке, по вопросу что привязать или управлять модулем не могу. Вот и решился на такое кардинальное решение, а то управлять розетками через стороннюю программу не удобно и не фасон раз уж УД есть :)
Raspberry Pi 3B+
ZyaK
Сообщения: 419
Зарегистрирован: Вт окт 24, 2017 2:01 pm
Откуда: Ижевск

Re: ESP8266

Сообщение ZyaK »

самое правильное и надежное решение - написать самостоятельно прошивку для контроллера без всяких облаков, вайфай идиотов и ардуиноидиотов. с нуля прям на кейле на заводских библиотеках от Экспрессив. тогда точно всё будет работать без глюков и танцев с бубнами.
PI2 + MQTT + 5 ESP8266 + Atmega16
Ответить