Управление задвижкой

Подключение исполнительных устройств, датчиков, контроллеров.

Модератор: immortal

Аватара пользователя
alx69
Сообщения: 122
Зарегистрирован: Чт фев 09, 2017 12:42 pm
Откуда: Киев, Украина

Re: Управление задвижкой

Сообщение alx69 »

Сам датчик цепляется на отдельную ESP или к компу вообще, например Raspberry PI. На Majordomo. Фактически сам MD должен обрабатывать сигнал с датчика и дальше уже просто "говорить" на ESP, что ей надо сделать. Она ж по WiFi работает.
Как делать и прикручивать к MD каждый сам решает. Можно взять датчики на 433MHz и их обрабатывать, можно проводные. Можно вообще все сделать без использования MD на одном ардуино или ESP (но тогда лучше брать NodeMCU, она же ESP8266 в сборке со всеми разводками, стоит на ней обычно ESP-12/12E/F и т.д.). Можно гибрид сделать - само обрабатывает если на ESP сделано сразу и датчик и кран + еще какие-то события, скажем, ручные, сделать через MD, которая по WiFi будет отдавать на ESP команды. Тут уже поле для выбора огромное.

Можешь написать какое есть желание, а там подумать надо на чем и как сделать.

PS.
Я тоже этой темой озаботился. Пока кранов нет, но буду покупать через месяц-два. Обвязку для датчиков уже сделал, пока беспроводные на 433 MHz, обрабатывает сама Raspberry Pi и на ней стоит приемник. На сколько я понял, то тут такое почти никто не делал, обычно делают промежутки через ESP8266, т.е. на ней стоит приемник, а она дальше уже по mqtt отправляет через WiFi данные от датчиков 433MHz на MD и та уже принимает решение. Но что-то мне городить огород из промежуток не хочется. Хотелось изначально сделать так чтобы Raspberry был полноценным хабом/контроллером умного дома. Частично я уже это реализовал, сейчас тестирую.
Raspberry PI 3, 4 (MicroSD+HDD/SSD) + Netatmo + Xiaomi + Sonoff + Broadlink + Livolo/Funry/Sesoo + Ghome + Irbis (Алиса)
CONNECT
yurat2008
Сообщения: 147
Зарегистрирован: Сб мар 04, 2017 7:04 pm

Re: Управление задвижкой

Сообщение yurat2008 »

Через прошивку wifi-iot там есть обратная связь с MD.
Надо только как минимум три рабочих gpio. Мне лично нравится esp-07 или esp-13 (12). Но лучший 7 с керамической антенной. Подключаем есп как рекомендовано в даташите - ставим подтягивающие резисторы.
Дальше ставим закрытие gpio12, открытие gpio13, а датчик протечки подключаемые между gnd и gpio14. Ставим прерывание на управление gpio12 посредством gpio14(timekey 5). Выставляем gpio 14 input это обеспечит закрытие крана в случае протечки средствами самой esp8266. В итоге получаем то что нам надо с обратной связью через модуть wifi-iot в md. Остальное прописываем уже в md
yurat2008
Сообщения: 147
Зарегистрирован: Сб мар 04, 2017 7:04 pm

Re: Управление задвижкой

Сообщение yurat2008 »

Я планирую взять такой девайс. http://s.aliexpress.com/UbqaaaIN
Он с концевиками и крепится сверху на готовый кран
ученик
Сообщения: 230
Зарегистрирован: Чт фев 12, 2015 2:34 pm

Re: Управление задвижкой

Сообщение ученик »

Я сменил оборудование,( уно на мегу поменял из-за нехватки ног)
переписываю код
мои хотелки
1) на 18-19 ноги ( прерывания меги) учет воды
2) на 2 ногу подцеплю проверку протечек
сигнал на прерывание от 5 мест
3) давление воды по ХВС и ГВС ( актуально )
4) температура горячей воды.
5) пока разбираюсь с ESP-01 ( на ней хочу организовать прием передачу )
вчера получил ESP-01, но чего то он меня не понимает ( похоже прошивка)
хотел перейти на дешевый вариант (ethernet порта типа такого
https://ru.aliexpress.com/item/FREE-SHI ... 9913.html? но не нашел
wifi хочу глушить когда отсутствую или в ночное время
server i5, OS-Ubuntu Server 16., 1-wire
php 7, AMS,broadlink rm2,rm3 mini.
Аватара пользователя
alx69
Сообщения: 122
Зарегистрирован: Чт фев 09, 2017 12:42 pm
Откуда: Киев, Украина

Re: Управление задвижкой

Сообщение alx69 »

Есть радиомодули NRF24L01 на 2.4GHz работают. Это в смысле чтобы по радио сделать, а не тянуть провода.
Raspberry PI 3, 4 (MicroSD+HDD/SSD) + Netatmo + Xiaomi + Sonoff + Broadlink + Livolo/Funry/Sesoo + Ghome + Irbis (Алиса)
CONNECT
yurat2008
Сообщения: 147
Зарегистрирован: Сб мар 04, 2017 7:04 pm

Re: Управление задвижкой

Сообщение yurat2008 »

Так если взять есп 07 то меги не надо. Там все сразу от есп будет работать. Завтра попробую схему накидать. Радиомодули мне не нравятся изза того что у соседского ребенка может случайно сигнал совпасть от какой нибудь машинки на пульте и тогда нескучный вечер вам обеспечен, поэтому вайфай и есп.
Аватара пользователя
alx69
Сообщения: 122
Зарегистрирован: Чт фев 09, 2017 12:42 pm
Откуда: Киев, Украина

Re: Управление задвижкой

Сообщение alx69 »

Мммм... есть bluetooth модули :) Выбор более чем дофига :) Я ж говорю - весь вопрос в воображении.
Raspberry PI 3, 4 (MicroSD+HDD/SSD) + Netatmo + Xiaomi + Sonoff + Broadlink + Livolo/Funry/Sesoo + Ghome + Irbis (Алиса)
CONNECT
yurat2008
Сообщения: 147
Зарегистрирован: Сб мар 04, 2017 7:04 pm

Re: Управление задвижкой

Сообщение yurat2008 »

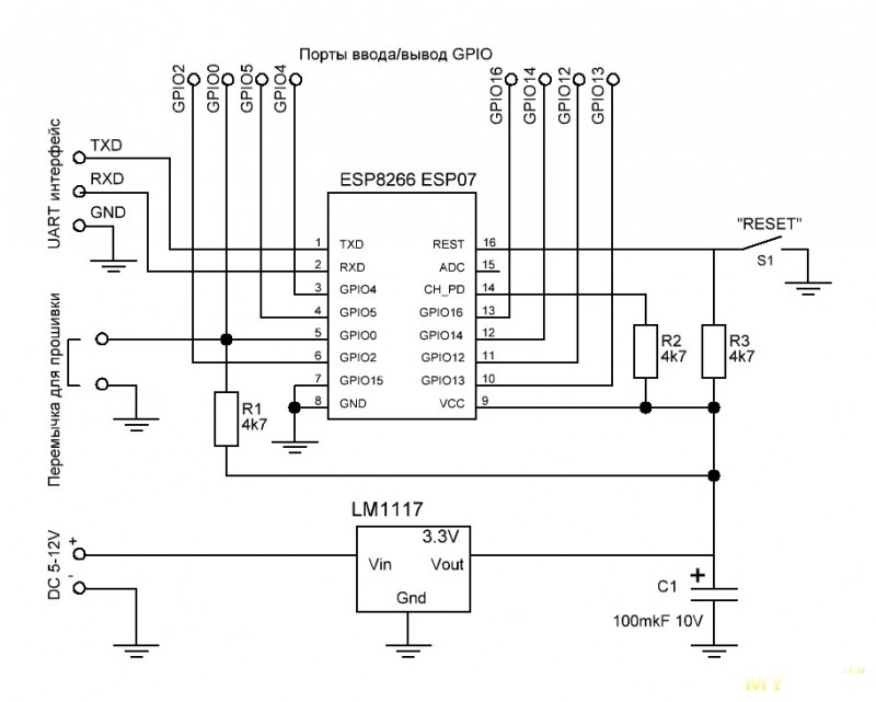
Вот схема со всеми подтяжками
a09569.jpg
a09569.jpg (65.57 КБ) 6492 просмотра
Я вижу присоединение открытия, закрытия задвижки, датчика протечки, сенсорной кнопки закрытия-открытия, термометра ds18b20 (можно до 10шт) и еще две-три ноги останутся для каких нибудь релюшек
yurat2008
Сообщения: 147
Зарегистрирован: Сб мар 04, 2017 7:04 pm

Re: Управление задвижкой

Сообщение yurat2008 »

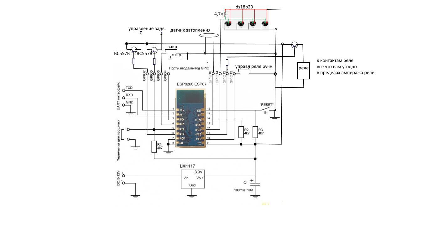
Как обещал схема с есп-07 (использовал ноги по максимуму). Схема делалась в паинте и не претендует на художественную ценость
Безымянный.jpg
Безымянный.jpg (61.61 КБ) 6483 просмотра
Аватара пользователя
igorewa
Сообщения: 515
Зарегистрирован: Ср дек 21, 2016 11:54 pm
Откуда: Киев

Re: Управление задвижкой

Сообщение igorewa »

Странно , такая важная и актуальная тема ( Системы защиты от протечек и залива ) и так мало информации ( варианты решений, программные и железные ).
Решил сделать себе защиту от протечек. В планах 3 клапана ( 2 на гор. хол. воду и 1 на стиральную машинку ) . Подключать задвижки буду напрямую к датчику контроля протечки воды ( что бы увеличить надежность системы ) + ESP 12 wifi-iot для обратной связи и удаленного управления. Управление задвижкой для стиральной машины хочу сделать от самой стиралки ( включил стералку, задвижка открылась, выключил - закрылась ). Если кто то уже реализовал подобную систему то делитесь опытом.
ASUS H110T, I5 7500, DDR4-16Gb, SSD256 . WIN10 64 (LTSB)
Ответить